コンテンツへスキップ
ナビゲーションに移動
椿台自治会 - 奈良県平群町
トップページ
自治会
長寿会
自主防災会
自主防災会について
防災士の正直なハナシ(仮)
ビビット
長寿会
トップページ
長寿会
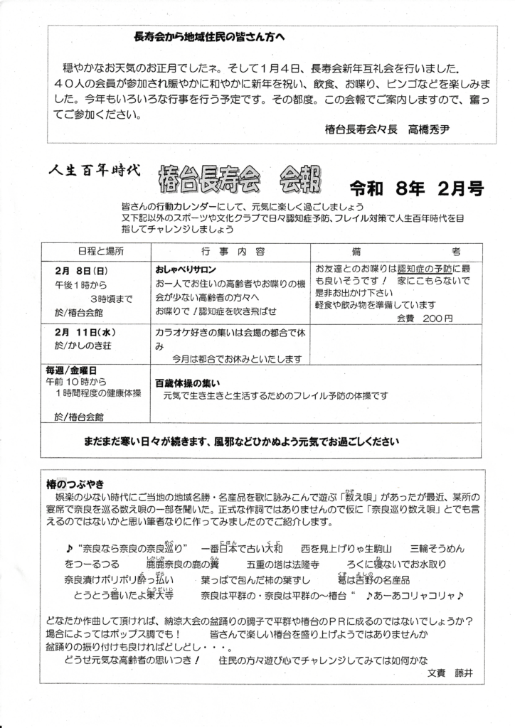
2月 長寿会活動
2月 長寿会活動
2026-02-01
最終更新日時 :
2026-02-01
user
前の記事
1月のサロン・ド・つばき
2026-01-23
次の記事
椿台だより50年史
2026-02-01
MENU
トップページ
自治会
長寿会
自主防災会
自主防災会について
防災士の正直なハナシ(仮)
ビビット
PAGE TOP